
涪陵高新区管委会,各乡镇人民政府、街道办事处,区政府有关部门,有关单位:
为认真落实《重庆市2023年优化营商环境激发市场活力重点任务清单》,培育更利于市场主体活力释放的营商“土壤”,持续叫响作亮涪陵“服到位、零距离”营商环境品牌,经区政府同意,现就进一步规范我区工程建设项目区域评估告知承诺审批制度有关事宜通知如下:
按照重庆市工程建设项目审批制度改革工作领导小组办公室关于印发《加快推进区域整体评价工作实施方案》(渝工改办〔2020〕4号)及行业规范,我区已完成了涪陵工业园区(涪陵高新区、涪陵临港经济区)、白涛工业园区的区域整体安全评估、区域地震安全性评估、区域地质灾害危险性评估、区域环境影响评估、区域节能评估、区域绿化评估、区域气候可行性评估、区域水土保持评估、区域水资源论证、区域文物影响评估、区域压覆重要矿产资源评估共11个区域评估事项。对入驻园区已完成区域评估范围内项目,各园区管委会应主动告知并组织审查,在项目取得园区审查意见并符合承诺制审批的,建设单位可使用区域评估成果,并向对应行政主管部门报送区域评估告知承诺申请备案表(见附件),作出真实有效承诺,承诺严格遵守相关内容开展开工、施工、生产、经营等活动,即可为项目建设办理有关审批手续。
附件:
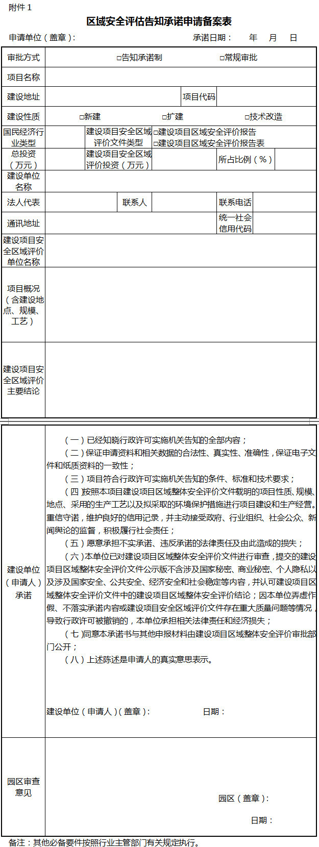
1.区域评估告知承诺申请备案表
2.固定资产投资项目节能审查告知承诺备案表
3.区域地震安全性评估告知承诺申请备案表
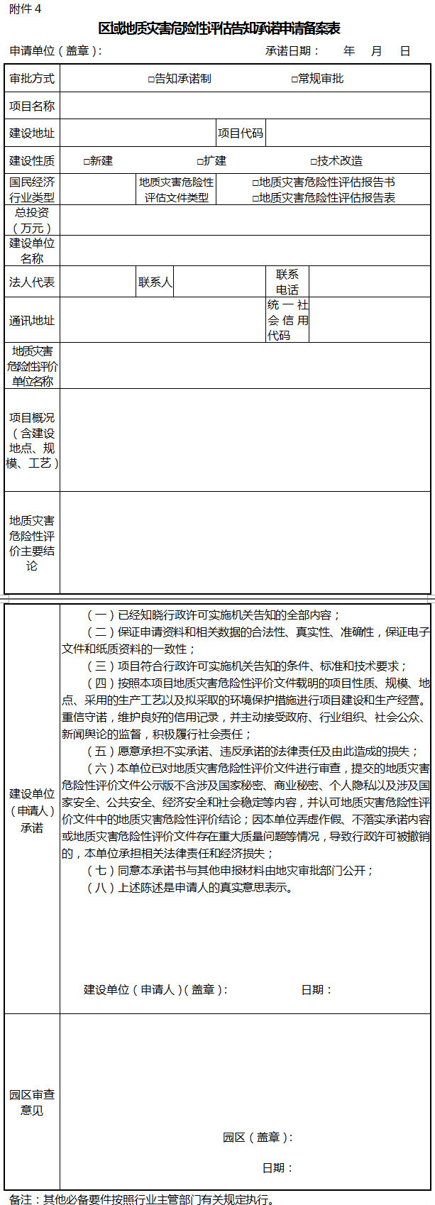
4.区域地质灾害危险性评估告知承诺申请备案表
5.区域环境影响评估告知承诺申请备案表
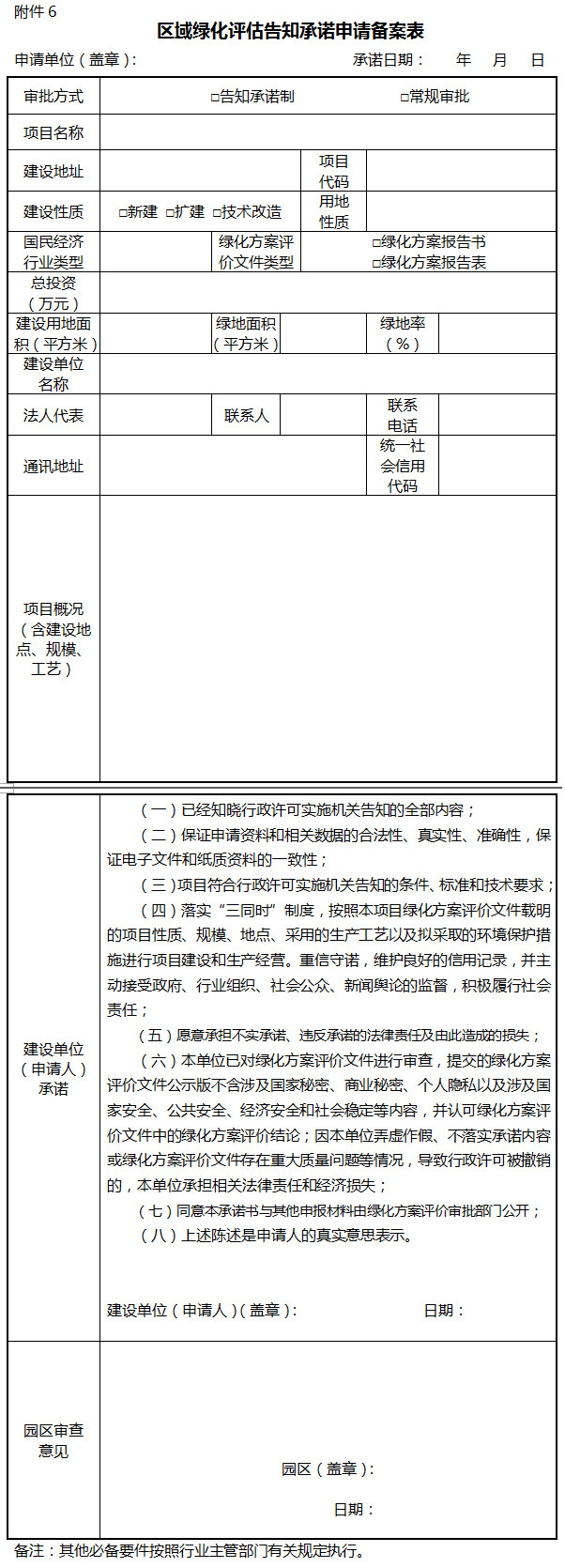
6.区域绿化评估告知承诺申请备案表
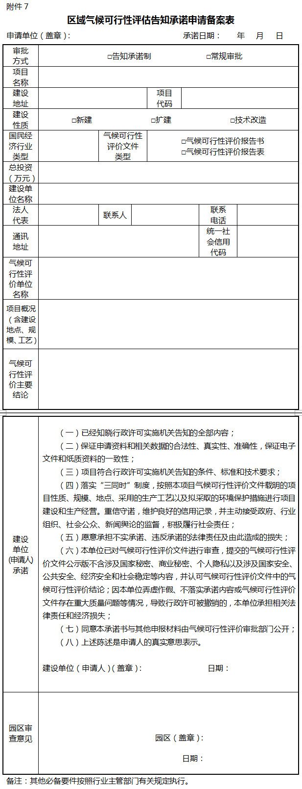
7.区域气候可行性评估告知承诺申请备案表
8.区域文物影响评估告知承诺申请备案表
9.区域压覆矿产资源评估告知承诺申请备案表
10.区域建设项目取水许可备案表(试行)
11.区域水土保持方案备案登记格式要件
足球竞彩网-竞彩足球网 办公室
2023年10月20日
(此件公开发布)








